Portfolio
PA:CT
Focus on real stakes. Every exception you make becomes a permanent rule. Build your chain, or watch it fall.

Database Management System
A high-performance database management system implementing advanced data structures including LSM tree, B+ tree, Bloom filter, buffer pool with LRU eviction, and extendable hash table.



Battle of Balls
A survival game series spanning three versions: C (ARM processor with VGA), JavaScript (web single-player), and Rust (multiplayer PvP). Players control balls to avoid larger ones while eating smaller ones.




Resonance
A 2D stealth platformer with innovative sound-based resonance mechanics, enhanced through iterative development from original to remastered edition.



FrameTime
A time tracking and productivity management application with analytics and reporting features for task and project monitoring.

Mini Travel Agent
An intelligent travel booking and itinerary planning application that helps users organize trips and find the best travel options.

Redis RDMA VMA
Performance optimization of Redis using RDMA and VMA technologies to achieve low-latency, high-throughput data access.





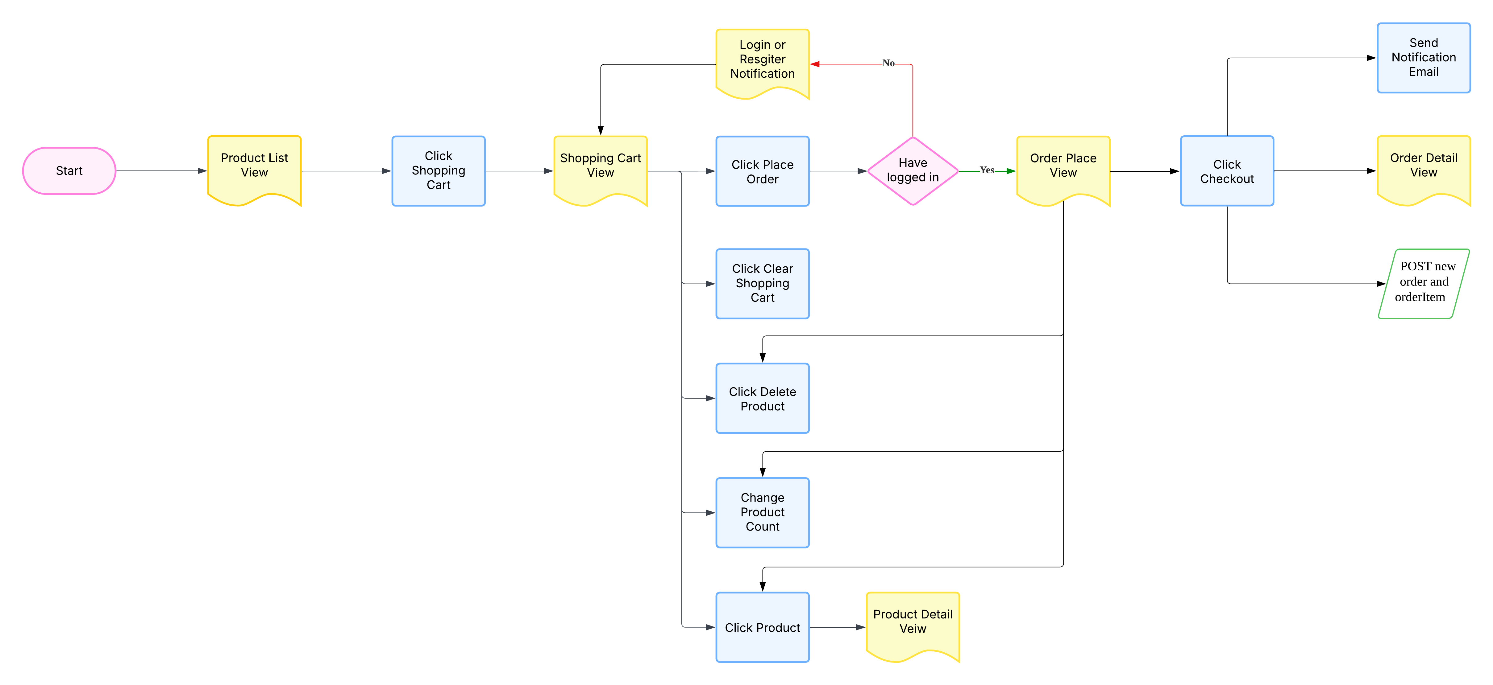
Anime Goods E-Commerce Platform
A full-stack e-commerce web application for anime merchandise with user authentication, shopping cart, payment integration, and order management.

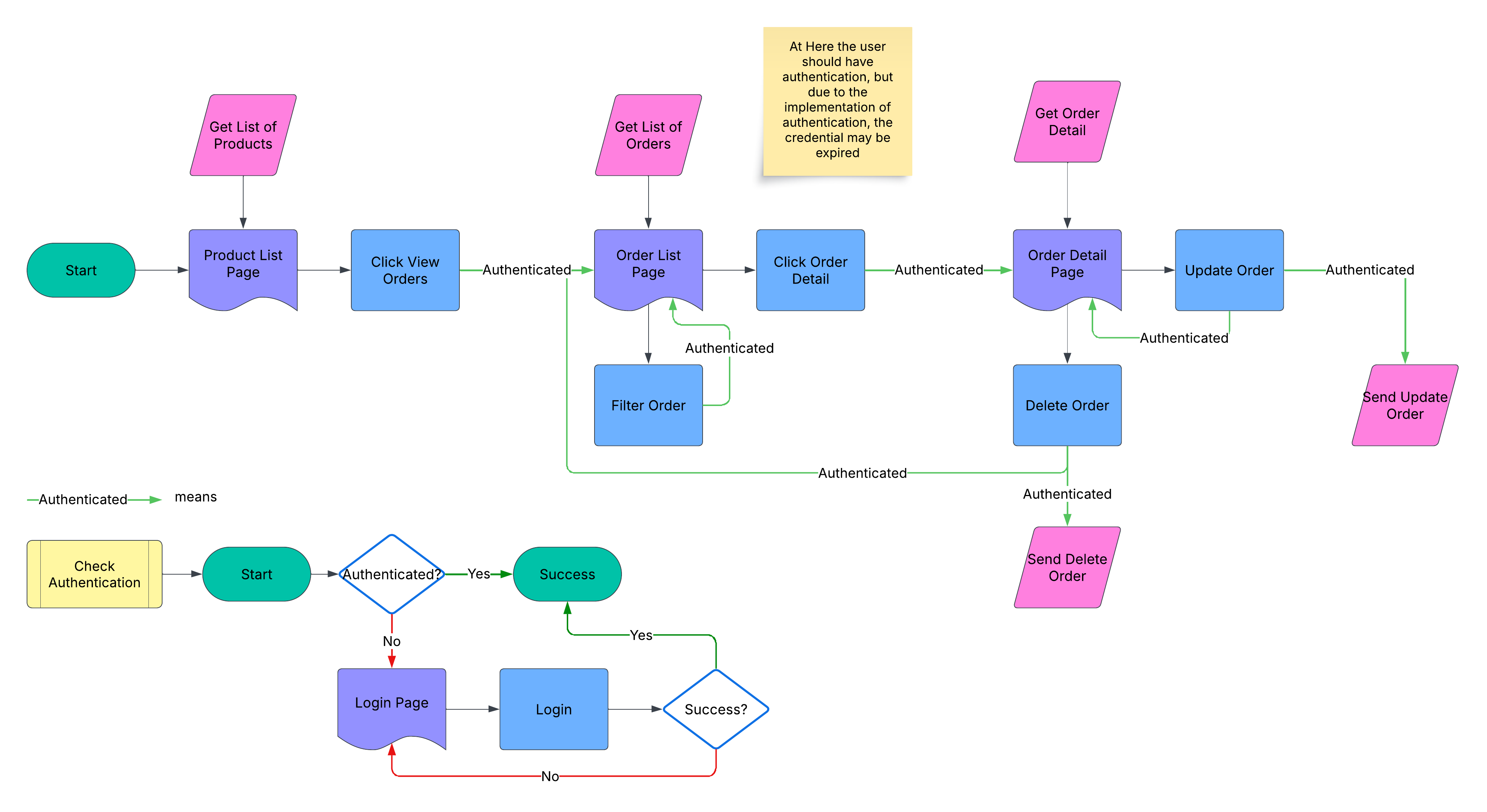
Paper Management System
An academic paper management system with citation management, search capabilities, and collaboration tools for researchers.

ClickHouse HE: Distributed Query on Homomorphic Encrypted Database
Research project implementing distributed query processing on homomorphically encrypted data using ClickHouse for privacy-preserving database operations.







Signal Android
A strategic build survival game inspired by Vampire Survivors and Backpack Heroes, featuring innovative signal-based mechanics and resource management systems.



Smuggling Simulator
A strategic simulation game where players manage complex wiring systems and smuggling operations through puzzle-solving.

Distributed Storage Service
A Cassandra-style distributed key-value storage system implementing consistent hashing, 3-replica redundancy, dynamic node management, and persistent data storage.

One-on-One
A secure one-on-one video communication and meeting platform with real-time messaging for personal and professional use.

Wave Optics Education Website
Simulated interactive and editable scenes generated through physical algorithms, facilitating students' comprehension of wave optics.

Kernel Modules
Custom Linux kernel module development projects exploring system-level programming, kernel architecture, and operating system internals.

LLVM Small C Compiler
A complete compiler for a C-like language featuring lexer, parser, semantic analyzer, and LLVM IR code generator with optimization passes.

Multi-Agent Reinforcement Learning
Research project implementing multi-agent reinforcement learning algorithms for coordinated multi-robot exploration tasks in unknown environments.





Backtrack
A fixed-angle 3D level-based parkour game. Graduation design project in cooperation with students from China Academy of Art.





Computer Graphics Implementation
Implementation of render algorithms such as rasterization, ray-casting, ray-tracing. Simple shader pipeline using OpenGL.




Candle Lighter
A 2.5D sokoban programming puzzle-solving game.

EmoNet
A deep learning project that can recognize the facial expression in the webcam and generate corresponding emoji.



Heatup Time
A fast-paced 2D action game with innovative time-based mechanics, challenging players to manage time-sensitive challenges and combat.

MindVoice
A social network where users can air their thoughts freely.

UDP Socket Text Conference
A multi-user text conference system using UDP socket programming with message broadcasting and real-time user management.

Easy Go Map
An offline GIS software with global urban map data, featuring A* algorithm navigation and optimized solutions to the Traveling Salesman Problem.